
Abstract: Further HELP foreign trade enterprises expand development path......
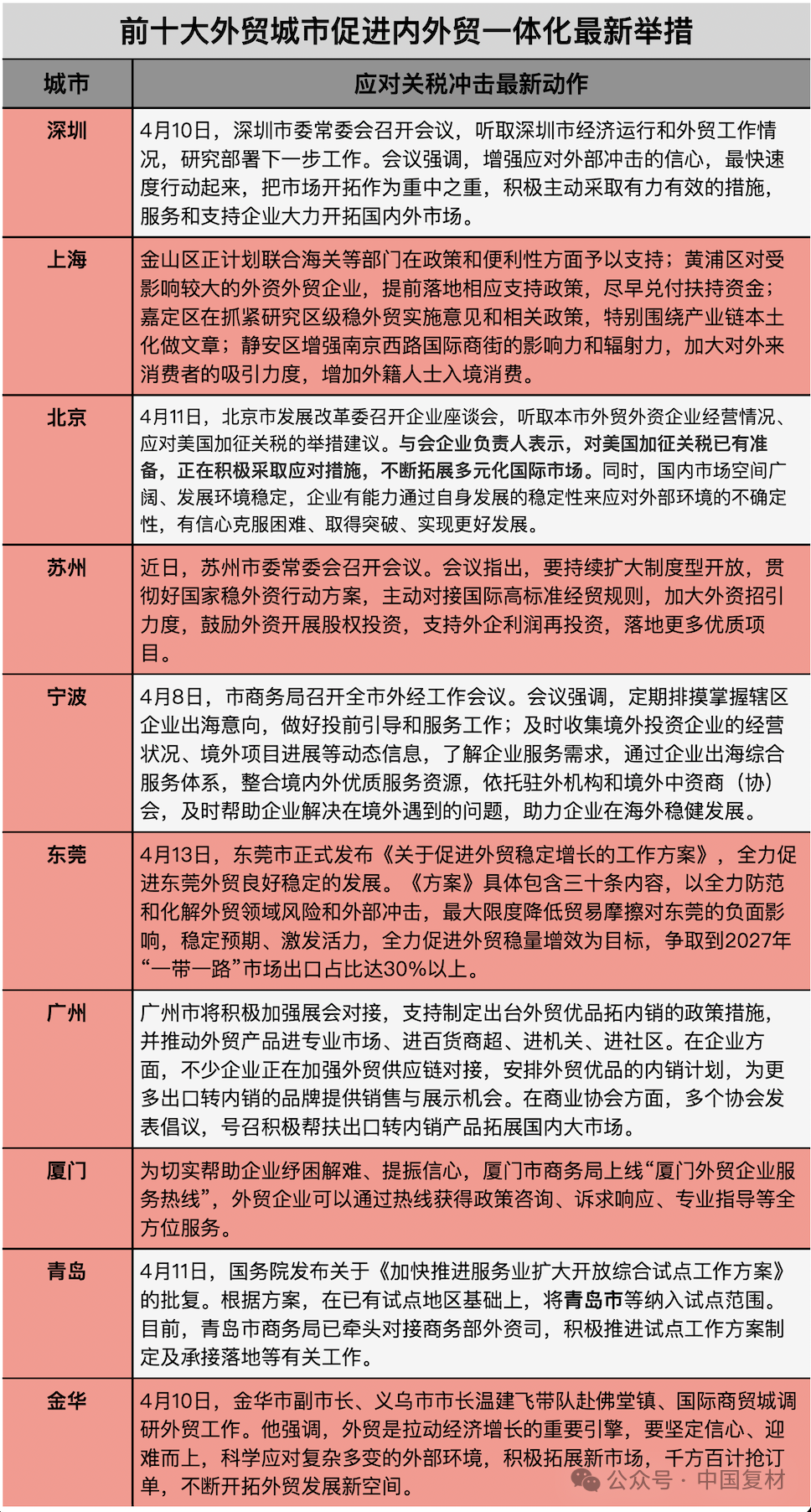
The Securities Times reporter learned that today, Dongguan City officially released the "Work Plan for Promoting the Stable Growth of Foreign Trade", aiming to minimize the negative impact of trade frictions on Dongguan to the greatest extent. It was mentioned that efforts should be made to enhance cooperation with leading mobile phone enterprises and focus on monitoring and analyzing supply risks in the mobile phone sector. Guide leading and backbone enterprises to strengthen their response to supply chain risks and enhance their ability to deal with risks such as imbalances in the supply and demand of key raw materials and components and abnormal price fluctuations.
As the "No. 1 City for foreign Trade", Shenzhen serves and supports enterprises in vigorously exploring domestic and international markets. On April 9th, multiple departments of the Shenzhen government jointly held a service supply and demand matching event aimed at helping a large number of private enterprises steadily and orderly expand into the international market. In addition, in recent days, the leading officials of several districts in Shanghai have been conducting research visits to key foreign trade enterprises within their jurisdictions, further helping foreign-funded and foreign trade enterprises expand their development paths and unleash more internal potential. On April 11th, the Beijing Municipal Development and Reform Commission held a symposium for enterprises to listen to the business conditions of foreign trade and foreign-funded enterprises in the city and suggestions on measures to deal with the additional tariffs imposed by the United States. Guangzhou City will also support the formulation and introduction of policies and measures for expanding domestic sales of high-quality foreign trade products.

E-mail:
valenpeng@wlly-fiber-glass.com
elsa@wlly-fiber-glass.com
jenny@wlly-fiber-glass.com
Phone:136-2788-3556
office hours: Monday~Friday (9:00-18:00)
Phone:+86 136-2788-3556